体坛周报全媒体原创
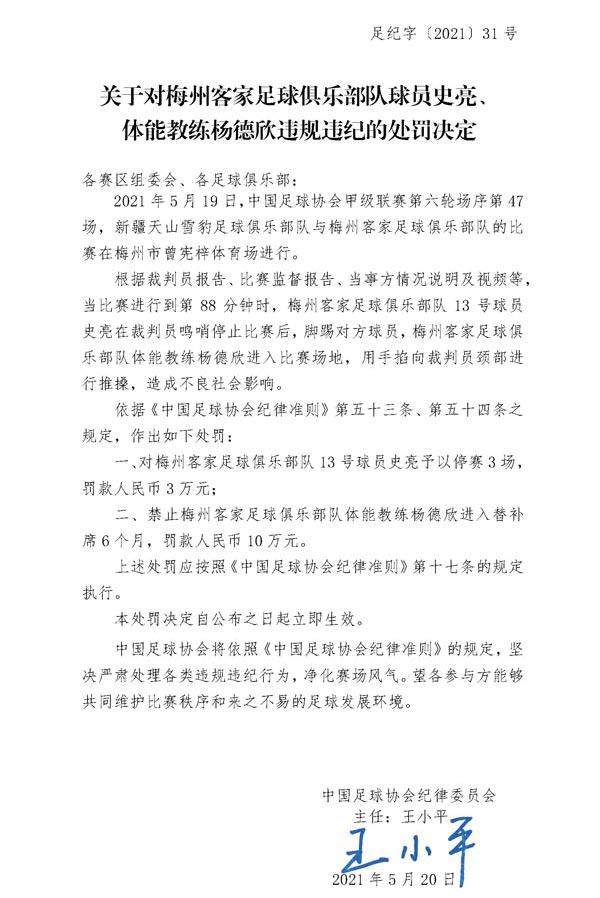
5月21日,中国足协公布中甲联赛罚单。梅州体能教练杨德欣处以禁止进入替补席6个月,罚款10万元的处罚;梅州球员史亮则被停赛三场,罚款3万元。

中甲第6轮新疆vs梅州客家,比赛尾声阶段梅州球员史亮因为报复性犯规被红牌罚下,随后在双方球员冲突中,梅州一名教练组成员情绪激动,上场锁喉主裁判同样被红牌罚出场外。
此前,梅州俱乐部已经对两人进行了处罚。5月20日,梅州客家官方宣布,暂停教练员杨德欣参与比赛各项工作,给予史亮通报批评。
体坛周报全媒体原创 5月21日,中国足协公布中甲联赛罚单。梅州体能教练杨德欣处以禁止进入替补席6个月,罚款10万元的处罚;梅州球员史亮则被停赛三场,罚款3万元。 中甲第6轮新疆vs梅州客家,比赛尾声阶段梅州球员史亮因为报复性犯规被红牌罚下,随后在双方球员冲突中,梅州一名教练组成员情...